Demo: Low Latency QPSK Modem
1. Introduction
Quadrature Phase Shift Keying (QPSK) is a modulation scheme which transmits two bits per symbol which is possible due to the carrier frequency wave varying in four possible phase shifts. Figure 1 below shows how this is represented on a constellation diagram, with each bit being 90° out of phase, as well as how this is implemented using IQ pair modulation. QPSK is an advantageous in bandwidth efficiency since it can transfer more information at any one time. For example, compared to BPSK, QPSK is able to transmit twice the data rate while still having the same bit error rate (BER).
Figure 1: QPSK Gray coded constellation diagram and how this can be represented using IQ modulation

We will demonstrate a QPSK modem on two Crimson TNG units using custom firmware and software. The first part of the demonstration is done on one Crimson TNG in loopback, from Tx A to Rx A, and on one host system. The second part demonstrates the use of Crimson as a point-to-point RF link. UDP payloads are sent to a specified end point from the Crimson Tx host machine, and transmitted by the Tx SDR over an SMA cable, received by the Rx SDR unit, decoded, and sent to the Crimson Rx host machine via another UDP payload.
2. QPSK Modem Setup
2.1. Software requirements
- Custom QPSK Modem firmware and software loaded onto two Crimson TNGs
Note
For obtaining the custom firmware and servers used, please contact us at solutions@pervices.com.
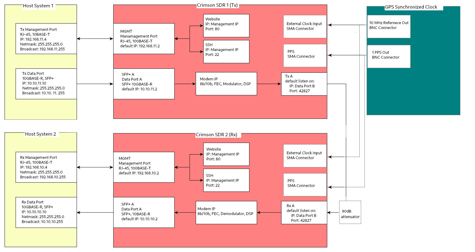
Figure 2: Crimson TNG Hardware Setup

2.2. Hardware requirements
- Crimson TNG SDR and host computer/adaptors/ethernet cables x2
- Trimble Thunderbolt GPS Disciplined clock
- GPS Antenna
- SMA Cables
- 30dB attenuators
- BNC connectors
- 2-way power dividers/splitter
Figure 3: Crimson TNG QPSK Modem in Loopback Hardware Setup

Figure 4: Two Crimson TNG QPSK Modem Hardware Setup

3. Video Demonstration
Below is a demo of the QPSK Modem using Crimson TNG.